扫一扫,关注我们

华夏能源网

投稿与合作

欢迎来到华夏能源网,如有新闻报道、品牌传播、稿件发布需求,请按以下方式联系我们: 一、免费发布:我们欢迎能源、财经及相关领域有较强新闻价值、较高思想水准的优质稿件,请附上联系方式投稿至tougao@mail.hxny.com,我们将择优、免费刊发。如48小时内没有回复,请自行处理您的稿件。 二、定制服务:如果您有更多的产品宣传、公关传播需求,我们很乐意为您提供专业的定制化服务,欢迎垂询QQ/微信:805922102,邮件:hezuo@mail.hxny.com。

"华夏能源网研究院"微信公众号

专注能源市场与政策研究,为零碳未来注入思想动力!


热点话题
首页 > 新闻 财经 > 风电 > 正文

14.5GW!云南下发2025年第一批风、光项目指标

2025-03-04 08:57:56   生成海报 收藏
风电项目32个,装机245.505万千瓦。

作者 / 磊子

来源 / 华夏能源网

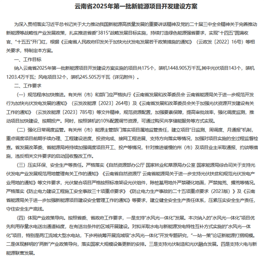
华夏能源网&华夏风电(公众号hxfd3060)获悉,3月3日,云南省发展和改革委员会 云南省能源局发布关于印发《云南省2025年第一批新能源项目开发建设方案》的通知。

根据通知,本次纳入云南省2025年第一批新能源项目开发建设方案实施的项目共175个,装机1448.905万千瓦,其中光伏项目143个,装机1203.4万千瓦;风电项目32个,装机245.505万千瓦。

经梳理,此次公布的清单中项目分布于15个地级市,其中,保山市项目规模最大,超2GW。具体见下:

   

详情如下:

  
  
  
   
555

最新文章
    您可能感兴趣的文章
    本文作者
    • 默认头像

      简介:

      最新文章
    更多> 快讯
    Top10 48H热文榜
    更多> 专题策划
    更多> 论坛 / 活动
    合作伙伴:    更多>
    友情链接:    更多>
    Copyright © 华夏能源网 京ICP备13031718号-1   
    京公网安备11010502000347
    2025-03-04 08:57:56
    14.5GW!云南下发2025年第一批风、光项目指标
    长按右侧二维码阅读原文
    更多好文请关注华夏能源网公众号:hxny3060
    立足能源 聚焦双碳 深耕财经
    长按图片保存到本地